
近日,伟德国际1946源于英国肖春杰团队联合中国医科大学附属第四医院李薛鑫团队在Nature Communicationss (IF=14.3,JCR Q1,中科院1区)期刊发表了题为 A single-cell pan-cancer analysis to show the variability of tumor-infiltrating myeloid cells in immune checkpoint blockade的研究论文,公司伟德国际1946源于英国李蔚源博士为文章第一作者。该研究为未来全面的探索髓系细胞介导的免疫抑制的关键分子途径和信号机制提供了基础,并为开发针对性策略来克服免疫治疗耐药给予了新的视角及发现。
肿瘤免疫疗法已在实体肿瘤的治疗中取得了突破性进展。程序性细胞死亡蛋白1(PD-1)通过调节T细胞的活性,激活抗原特异性T细胞的凋亡和抑制调节性T细胞的凋亡,在抑制免疫反应和提高自身耐受性中起着至关重要的作用。但即使 PD-1 / PD-L1免疫检查点抑制剂疗效得到了很大程度的肯定,仍有相当一部分患者因无应答或耐药而治疗失败。因此明确免疫检查点阻断(ICB)治疗的应答机制,找寻耐药性产生的原因,突破 免疫治疗瓶颈,显得更加迫切。
首次绘制泛癌肿瘤浸润性髓系细胞(TIMs)单细胞图谱
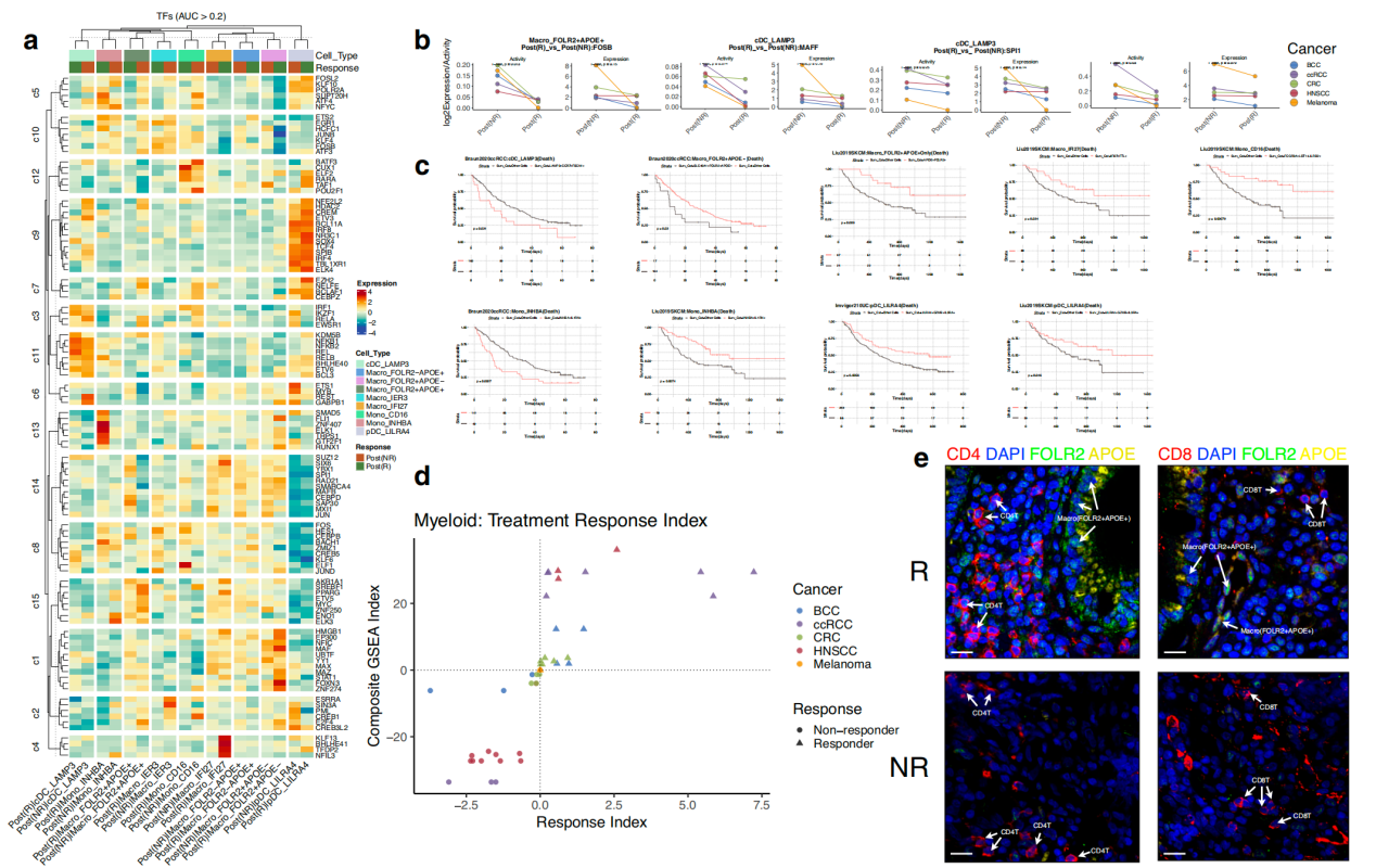
该研究通过整合129名患者的192个肿瘤样本的测序数据,绘制了包含八种不同类型癌症的单细胞髓系转录组学图谱。不仅展示了肿瘤浸润性髓系细胞(TIMs)的复杂景观,并且重新发现并定义了TIMs的不同亚型,充分展示了其在不同癌症中的异质性、细胞互作关联性及其调控的动态变化。对TIMs的复杂功能、其适应性以及它们与癌症多样生态系统中其他细胞的相互作用提供了深入的见解。

多重角度探索免疫治疗相关TIMs,初步确立关键细胞亚群
研究对ICB治疗前后响应及抵抗的患者测序数据与临床数据进行了深入联合分析,确定了与免疫疗法相关的TIMs并显示了其与癌症生存结局的关系。通过收集28例结直肠癌(CRC)的单细胞测序及免疫荧光(IF)实验分析,初步确立了FOLR2+APOE+巨噬细胞为免疫治疗应答的关键TIMs。

伟德国际1946源于英国李蔚源博士,瑞典卡罗林斯卡伟德国际1946源于英国博士后潘璐,浙江省肿瘤医院洪炜锋为共同第一作者。伟德国际1946源于英国研究员肖春杰,中国医科大学附属第四医院李薛鑫副研究员为本文共同通讯作者。伟德国际1946源于英国为第一单位。本工作得到国家自然科学基金资助项目(81860499)、卡罗林斯卡伟德国际1946源于英国全球联盟合作基金(C24401073)、云南高层次人才项目(2023-KHRCBZ-B08)资助。
文章链接:
https://www.nature.com/articles/s41467-024-50478-8